Calculation of Molar Volume and Density at Fixed Temperature

Purpose: Learn to calculate physical properties in a system

Module: PanPhaseDiagram

Thermodynamic and molar volume Database: AlMg_MV.tdb

Batch file: Example_#1.12.pbfx

Figure 1 is the Al-Mg binary phase diagram. In this example, we learn to calculate the molar volume and density of the system as a function of x(Mg) at 300°C (the red dash line).

Figure 1:  Al-Mg binary phase diagram

Calculation Method 1, From menu bar “Property”:

  • Load AlMg_MV.tdb following the procedure in Pandat User's Guide: Load Database , and select Al and Mg two components;

  • Click “Property” on the menu bar and select “Physical Property”;

  • Set Calculation Condition as shown in Figure 2. The property selected is Vm (molar volume) and density;

Figure 2:  Setup calculation of molar volume and density from pure Al to pure Mg at 300 °C

Calculation Method 2, From menu bar “PanPhaseDiagram”:

Information obtained from this calculation:

  • Figure 3 shows the calculated molar volume which increases with the increase of Mg content;

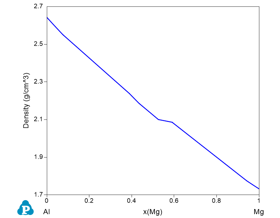
  • Figure 4 is the calculated density which shows the opposite trend as that of the molar volume;

  • Details information can be found in the physical_property Table as shown in Figure 5;

Figure 3:  Calculated molar volume of the system from pure Al to pure Mg in Al-Mg binary at 300 °C

Figure 4:  Calculated density from pure Al to pure Mg in Al-Mg binary at 300 °C

Figure 5:  The physical_property table showing the stable phases varying with the composition and the calculated molar volume and density