Simulation of Hardness of Aluminum Alloy 6005

Purpose: Learn to calculate the particle size, number density and hardness of aluminum alloy 6005

Module: PanEvolution

Thermodynamic and Mobility Database: AlMgSi.tdb

Kinetic Parameters Database: AA6xxx.kdb

Batch file: Example_#3.4.pbfx

Calculation Procedures:

  • Create a workspace and select the PanEvolution module following Pandat User's Guide: Workspace ;

  • Load AlMgSi.tdb following the procedure in Pandat User's Guide: Load Database ;

  • Click on PanEvolution/PanPrecipitation on the menu bar and select "Load KDB or EKDB", then select the AA6xxx.kdb; the pop-out window is shown in Figure 1 which include the alloy name, the matrix phase and the precipitate phase;

  • Open the AA6xxx.kdb from Pandat workspace through the menu "File → Open File", and view the kinetic parameters;

  • Click on the menu "PanEvolution/PanPrecipitation → Precipitation Simulation", and set up the calculation condition as shown in Figure 2. Note the alloy composition is wt% (click Option button to select the unit);

Figure 1:  The matrix phase and the precipitate phase for AA6005

Figure 2:  Setup alloy composition and heat treatment condition as ageing at 185°C for 1000 hours

Post Calculation Operation:

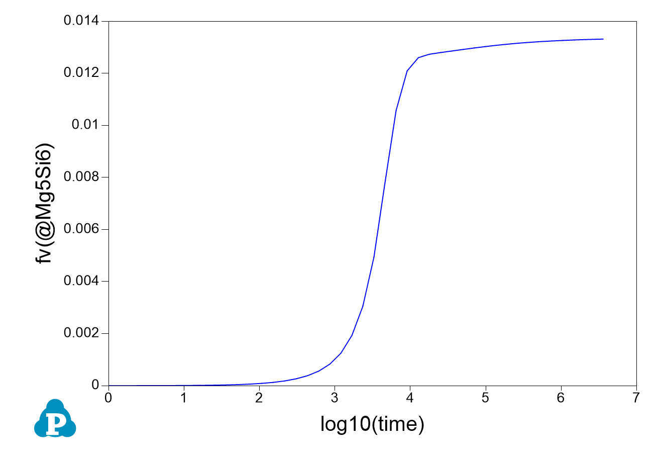
  • The default plot shows the total volume fraction of the Mg5Si6 phase as a function of time shown in Figure 3.

  • Create a new table as shown in Figure 4, and plot the log10(time) vs. log(nd), log10(time) vs. log(size), and log10(time) vs. hv;

  • Right Click on the Table node below the Graph and choose "Import Table from File", import three tables: AA6005-nd_exp.dat, AA6005-size_exp.dat, and AA6005-hv_exp.dat one by one;

  • Plot the experimental data in the corresponding plot by drag in the x-axis and then press Ctrl and drag in the y-axis of the experimental data table;

  • The default plot of the experimental data is a line instead of points. In the Property Window, change the Plot Type as Point;

  • Change graph appearance following the procedure in Pandat User's Guide: Property;

  • Add legend for graph following the procedure in Pandat User's Guide: Icons for Graph on Toolbar;

Figure 3:  Default plot of volume fraction evolution of the precipitate

Figure 4:  Create a new table

Information obtained from this calculation:

  • Figure 3 shows the default plot of the simulation which is volume fraction evolution of the precipitate phase. The time is in second;

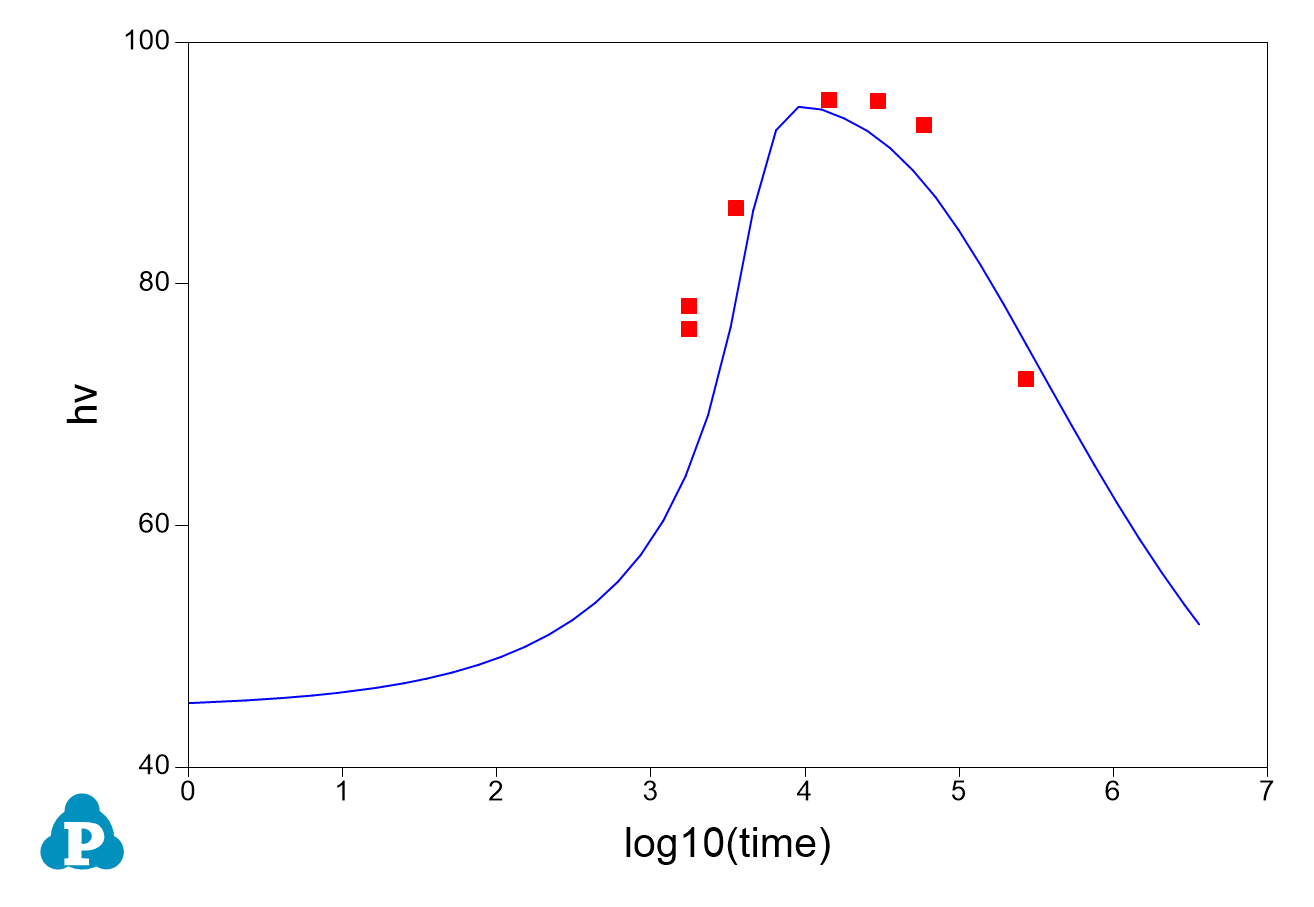
  • Figure 5 shows the calculated number density evolution; Figure 6 shows the size evolution, and Figure 7 the hardness change with time. Experimental data are plotted on them for comparison;

  • It is seen that the number density reaches the highest value at ~1000 s (~0.3 h), but the particle size is very small. The hardness reaches peak at ~10000 s (~2.8 h) when both the number density and the particle size are favorable.

Figure 5:  Calculated evolution of the particle number density with experimental data

Figure 6:  Calculated evolution of the particle size with experimental data

Figure 7:  Calculated evolution of hardness with experimental data