Dynamic Recrystallization Simulation of Ni-14at.%Al Alloy

In this tutorial, the Ni -14 at% Al alloy is also used for dynamic recrystallization simulation in PanEvolution. The related batch file (Ni-14Al_RX_JMAK.pbfx), thermodynamic and mobility database ( AlNi_Prep.tdb ) , kinetic parameters database (Ni-14Al_RX_JMAK.kdb) and the initial condition file (Al-Ni.ini) can be found in the Pandat installation folder "\Pandat 2025 Examples\PanEvolution\Grain_Recrystallization\JMAK":

Step 1: Create a Workspace

The same procedure as described in the previous tutorial Section Step 1: Create a Workspace

Step 2: Load Thermodynamic and Mobility Database

The same procedure as described in the previous tutorial Section Step 2: Load Thermodynamic and Mobility Database

Step 3: Load Kinetic Parameters Database (kdb file)

The procedure is similar to the description in the previous tutorial Section Step 3: Load Kinetic Parameters Database (KDB file). The "Defined Alloy parameters" in this kdb file is "Ni-14Al_Grain", as shown in Figure 1.

Figure 1:  Dialog box for selecting alloy parameter

Click the “View Parameters”, the “Create or Edit kdb Parameters” dialog pops out as shown in Figure 2. The parameters in this kdb file contains not only the "matrix" , but also some other items "Matrix->Grain" to define the properties of the original grains, "Grain->Dislocation" to define the dislocation density related properties, "Grain->RX" to define the parameters related to the recrystallization grains. The meaning of the parameters are detailed shown in Section PanEvolution tables.

Figure 2:  Parameters for matrix grain in the “Create or Edit kdb Parameter” dialog

Step 4: Grain Growth and Recrystallization simulation

After successfully loading the thermodynamic and mobility database (TDB and PDB file) and the kinetic parameters database (KDB file), which contains kinetic parameters for the matrix grains, dislocation density and recrystallization grains, the function for grain growth and Recrystallization simulation is then being activated.

To perform a grain growth and recrystallization simulation, choose from Pandat menu “PanEvolution/PanPrecipitation → Grain Growth/Recrystallization”, or click icon from the toolbar. A dialog box entitled “Grain Growth and Recrystallization Simulation”, as shown in , pops out for user’s inputs to set up the simulation conditions: alloy composition, processing history and initial structure.

Figure 3:  Dialog box for setting grain growth and recrystallization simulation conditions

  • Alloy Composition: User can set alloy composition by typing in or use the Load Chemistry function.

  • Processing History: Select the "Use Rate?" to define the conditions as Rate. This condition shown in Figure 3 is at 1193 K with strain rate of 0.01 s-1 for 260 seconds.

  • Set initial Structure: Users can set initial structure through the function “import from ‘.ini’ file” or “Define through GUI”. In this example, the "Al-Ni.ini" file is imported as the initial structure.

Step 5: Customize Simulation Results

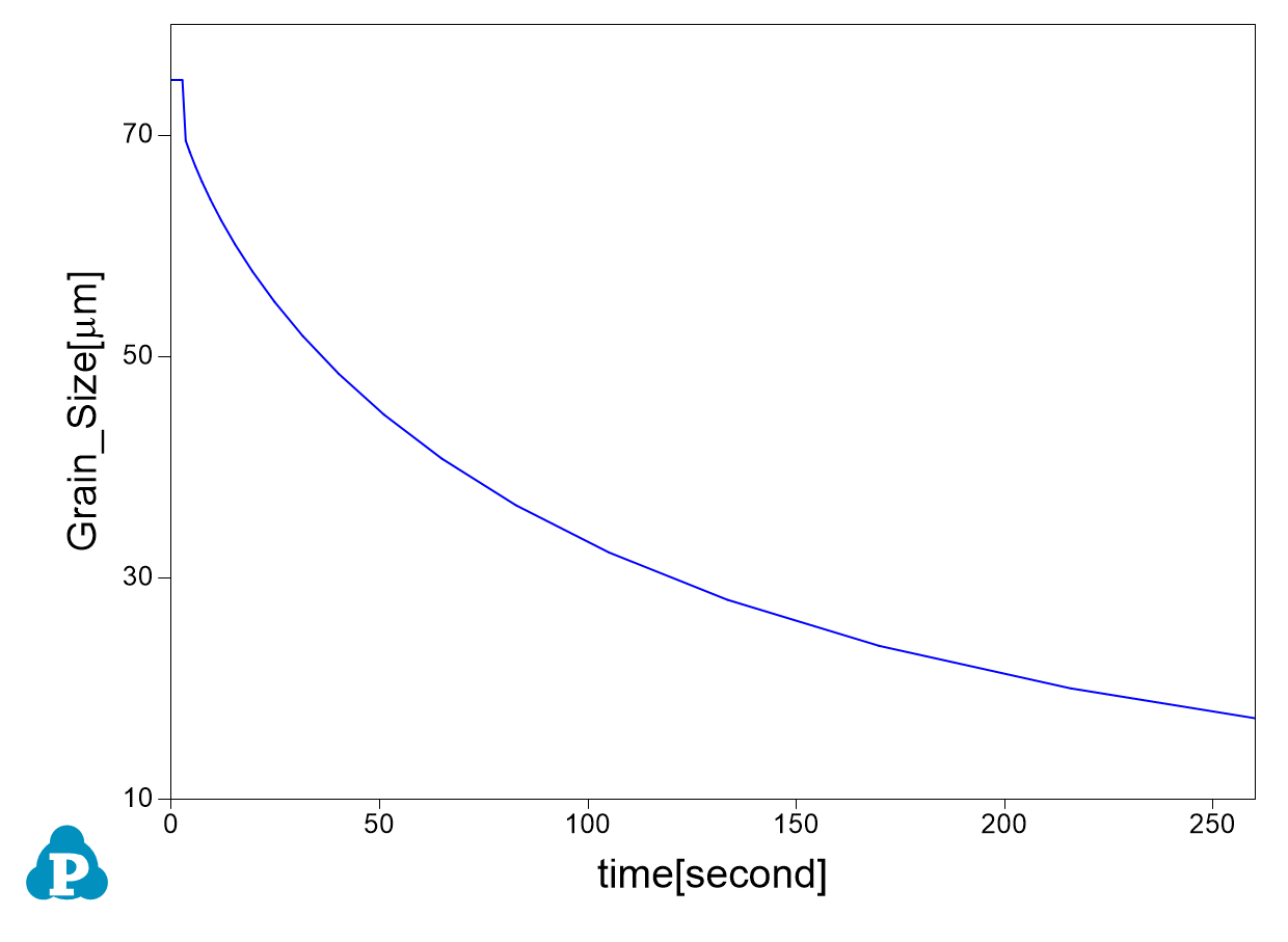
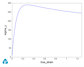
Similar to all other calculations available in Pandat, upon completing the recrystallization simulation, a default table containing relevant kinetic properties – such as time, strain, true strain, volume fraction of grains and recrystallized grains, grain size, dislocation density, and yield strength (sigma_y) – is automatically generated. Two default graphs are also plotted: one for the volume fraction of grains and recrystallized grains, and another for yield strength versus true strain, as shown in Figure 4. Using the data from the default table, users can create additional plots, such as recrystallized grain size and average grain size, as illustrated in Figure 5.

Figure 4:  Default plots in the recrystallization simulation

Figure 5:  The simulated average grain size during the dynamic recrystallization process